Flume
Flume
🚋 Flume 是 Cloudera 提供的一个高可用的,高可靠的,分布式的 海量日志采集、聚合和传 输的系统。Flume 基于流式架构,灵活简单。

1 Flume 基础架构

1.1 Agent
Agent 是一个 JVM 进程,它以事件的形式将数据从源头送至目的。
Agent 主要有 3 个部分组成,Source、Channel、Sink。
1.2 Source
Source 是负责接收数据到 Flume Agent 的组件。Source 组件可以处理各种类型、各种 格式的日志数据,包括 avro、thrift、exec、jms、spooling directory、netcat、sequence generator、syslog、http、legacy。
1.3 Sink
Sink 不断地轮询 Channel 中的事件且批量地移除它们,并将这些事件批量写入到存储 或索引系统、或者被发送到另一个 Flume Agent。
Sink 组件目的地包括 hdfs、logger、avro、thrift、ipc、file、HBase、solr、自定 义。
1.4 Channel
Channel 是位于 Source 和 Sink 之间的缓冲区。因此,Channel 允许 Source 和 Sink 运 作在不同的速率上。Channel 是线程安全的,可以同时处理几个 Source 的写入操作和几个 Sink 的读取操作。
Flume 自带两种 Channel:Memory Channel 和 File Channel 以及 Kafka Channel。
Memory Channel 是内存中的队列。Memory Channel 在不需要关心数据丢失的情景下适 用。如果需要关心数据丢失,那么 Memory Channel 就不应该使用,因为程序死亡、机器宕 机或者重启都会导致数据丢失。
File Channel 将所有事件写到磁盘。因此在程序关闭或机器宕机的情况下不会丢失数 据。
1.5 Event
传输单元,Flume 数据传输的基本单元,以 Event 的形式将数据从源头送至目的地。 Event 由 Header 和 Body 两部分组成,Header 用来存放该 event 的一些属性,为 K-V 结构, Body 用来存放该条数据,形式为字节数组。
2 Flume 快速入门
2.1 Flume 安装部署
2.1.1 安装地址
2.1.2 安装部署
#解压
tar -zxvf apache-flume-1.7.0-bin.tar.gz -C /opt/
#改个名字
mv apache-flume-1.7.0-bin/ flume-1.7.0
#进入配置文件目录
cd /opt/flume-1.7.0/conf/
#拷贝配置文件
cp flume-env.sh.template flume-env.sh
#编辑配置文件
vim flume-env.sh
2.2 Flume 入门案例
2.2.1 监控端口数据官方案例
1)案例需求:
使用 Flume 监听一个端口,收集该端口数据,并打印到控制台。
2)需求分析:

3)实现步骤:
#安装 netcat 工具
sudo yum install -y nc
#判断 44444 端口是否被占用
sudo netstat -tunlp | grep 44444
#创建 Flume Agent 配置文件 flume-netcat-logger.conf
#进入flume家目录
cd /opt/flume-1.7.0/
#创建job文件夹
mkdir job && cd job/
#降级配置文件
vim flume-netcat-logger.conf
#添加配置文件内容
#===============================================#
# Name the components on this agent
a1.sources = r1
a1.sinks = k1
a1.channels = c1
# Describe/configure the source
a1.sources.r1.type = netcat
a1.sources.r1.bind = localhost
a1.sources.r1.port = 44444
# Describe the sink
a1.sinks.k1.type = logger
# Use a channel which buffers events in memory
a1.channels.c1.type = memory
a1.channels.c1.capacity = 1000
a1.channels.c1.transactionCapacity = 100
# Bind the source and sink to the channel
a1.sources.r1.channels = c1
a1.sinks.k1.channel = c1
#===============================================#

启动 nc 客户端与服务端

4)先开启 flume 监听端口
第一种写法:
bin/flume-ng agent --conf conf/ --conf-file job/flume-netcat-logger.conf --name a1 -Dflume.root.logger=INFO,console
第二种写法:
bin/flume-ng agent -c conf/ -f job/flume-netcat-logger.conf -n a1 -Dflume.root.logger=INFO,console
当开启成功之后,会阻塞当前窗口,相当于开了一个 nc 客户端,此时只要用nc 客户端连接(nc localhost 44444),客户端发送的内容就会被当做日志打印在控制台

2.2.2 实时监控单个追加文件-exec
1)案例需求:实时监控 Hive 日志,并上传到 HDFS 中
2)需求分析:

3)实现步骤:
1.Flume 要想将数据输出到 HDFS,须持有 Hadoop 相关 jar 包
commons-configuration-1.6.jar
hadoop-auth-2.7.2.jar
hadoop-common-2.7.2.jar
hadoop-hdfs-2.7.2.jar
commons-io-2.4.jar
htrace-core-3.1.0-incubating.jar
拷贝到/opt/module/flume/lib 文件夹下。
2.创建 flume-file-hdfs.conf 文件
# Name the components on this agent
a2.sources = r2
a2.sinks = k2
a2.channels = c2
# Describe/configure the source
a2.sources.r2.type = exec
a2.sources.r2.command = tail -F /opt/hive-3.1.2/logs/hive.log
# Describe the sink
a2.sinks.k2.type = hdfs
a2.sinks.k2.hdfs.path = hdfs://hadoop141:8020/flume/%Y%m%d/%H
#上传文件的前缀
a2.sinks.k2.hdfs.filePrefix = logs-
#是否按照时间滚动文件夹
a2.sinks.k2.hdfs.round = true
#多少时间单位创建一个新的文件夹
a2.sinks.k2.hdfs.roundValue = 1
#重新定义时间单位
a2.sinks.k2.hdfs.roundUnit = hour
#是否使用本地时间戳
a2.sinks.k2.hdfs.useLocalTimeStamp = true
#积攒多少个 Event 才 flush 到 HDFS 一次
a2.sinks.k2.hdfs.batchSize = 1000
#设置文件类型,可支持压缩
a2.sinks.k2.hdfs.fileType = DataStream
#多久生成一个新的文件(30秒,用来测试)
a2.sinks.k2.hdfs.rollInterval = 30
#设置每个文件的滚动大小(块大小)
a2.sinks.k2.hdfs.rollSize = 134217700
#文件的滚动与 Event 数量无关
a2.sinks.k2.hdfs.rollCount = 0
# Use a channel which buffers events in memory
a2.channels.c2.type = memory
a2.channels.c2.capacity = 1000
a2.channels.c2.transactionCapacity = 100
# Bind the source and sink to the channel
a2.sources.r2.channels = c2
a2.sinks.k2.channel = c2
注意:对于所有与时间相关的转义序列,Event Header 中必须存在以 “timestamp”的 key(除非 hdfs.useLocalTimeStamp 设置为 true,此方法会使用 TimestampInterceptor 自动添加 timestamp)。
a3.sinks.k3.hdfs.useLocalTimeStamp = true

3.运行 Flume
bin/flume-ng agent -c conf -f job/hive-flume-hdfs.conf -n a2
4.开启 Hive 操作产生日志
5.在 HDFS 上查看文件。

2.2.3 实时监控目录下多个新文件-spooldir
1)案例需求:使用 Flume 监听整个目录的文件,并上传至 HDFS (文件修改是不会被监控的,即不能监控动态变化的数据)
2)需求分析:

实现步骤:
1.创建配置文件 flume-dir-hdfs.conf
...省略代码
# Describe/configure the source
a2.sources.r2.type = spooldir
a2.sources.r2.spoolDir = /opt/flume-1.7.0/upload
# 忽略所有以.tmp 结尾的文件,不上传
a3.sources.r3.ignorePattern = ([^ ]*\.tmp)
...省略代码
2.启动监控文件夹命令
bin/flume-ng agent -c conf -f job/dir-flume-hdfs.conf -n a2
说明:在使用 Spooling Directory Source 时
不要在监控目录中创建并持续修改文件
上传完成的文件会以.COMPLETED 结尾
被监控文件夹每 500 毫秒扫描一次文件变动
3.向 upload 文件夹中添加文件 (随便添加点什么,文件处理完成后会被添加.COMPLETED 后缀)
4.查看 HDFS 上的数据

2.2.4 实时监控目录下的多个追加文件-taildir
Exec source 适用于监控一个实时追加的文件,但不能保证数据不丢失;Spooldir Source 能够保证数据不丢失,且能够实现断点续传,但延迟较高,不能实时监控;而 Taildir Source 既能够实现断点续传,又可以保证数据不丢失,还能够进行实时监控。
1)案例需求:使用 Flume 监听整个目录的实时追加文件,并上传至 HDFS
2)需求分析:

1.创建配置文件 flume-taildir-hdfs.conf
...省略代码
# Describe/configure the source
a1.sources.r1.type = TAILDIR
a1.sources.r1.filegroups = f1
a1.sources.r1.filegroups.f1 = /opt/flume-1.7.0/files/file.*
# taildir-position.json记录文件的偏移量
a1.sources.r1.positionFile = /opt/flume-1.7.0/files/taildir-position.json
...省略代码
2.启动监控文件夹命令
bin/flume-ng agent -c conf -f job/taildir-flume-hdfs.conf -n a1
3.向 files 文件夹中追加内容
echo hello >> file1.txt
echo atguigu >> file2.txt
4.查看 HDFS 上的数据

Taildir 说明(断点续传): Taildir Source 维护了一个 json 格式的 position File,其会定期的往 position File 中更新每个文件读取到的最新的位置,因此能够实现断点续传
注:Linux 中储存文件元数据的区域就叫做 inode,每个 inode 都有一个号码,操作系统 用 inode 号码来识别不同的文件,Unix/Linux 系统内部不使用文件名,而使用 inode 号码来识别文件。
3 Flume 进阶
3.1 Flume 事务

3.2 Flume Agent 内部原理

重要组件:
1)ChannelSelector
ChannelSelector 的作用就是选出 Event 将要被发往哪个 Channel。其共有两种类型, 分别是 Replicating(复制)和 Multiplexing(多路复用)。
ReplicatingSelector 会将同一个 Event 发往所有的 Channel,Multiplexing 会根据相 应的原则,将不同的 Event 发往不同的 Channel。
2)SinkProcessor
SinkProcessor 共 有 三 种 类 型 , 分 别 是 DefaultSinkProcessor 、 LoadBalancingSinkProcessor 和 FailoverSinkProcessor
DefaultSinkProcessor 对 应 的 是 单 个 的 Sink , LoadBalancingSinkProcessor 和 FailoverSinkProcessor 对应的是 Sink Group,LoadBalancingSinkProcessor 可以实现负 载均衡的功能,FailoverSinkProcessor 可以实现故障转移的功能。
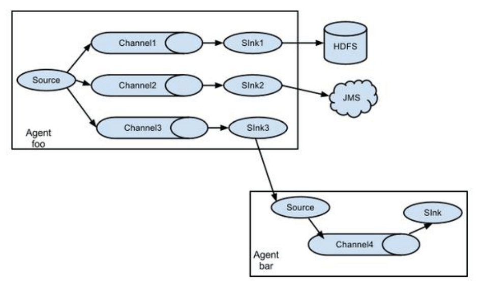
3.3 Flume 拓扑结构
3.3.1 简单串联

这种模式是将多个 flume 顺序连接起来了,从最初的 source 开始到最终 sink 传送的 目的存储系统。此模式不建议桥接过多的 flume 数量,flume 数量过多不仅会影响传输速率, 而且一旦传输过程中某个节点 flume 宕机,会影响整个传输系统。
3.3.2 复制和多路复用

Flume 支持将事件流向一个或者多个目的地。这种模式可以将相同数据复制到多个 channel 中,或者将不同数据分发到不同的 channel 中,sink 可以选择传送到不同的目的 地。
3.3.3 负载均衡和故障转移

Flume 支持使用将多个 sink 逻辑上分到一个 sink 组,sink 组配合不同的 SinkProcessor 可以实现负载均衡和错误恢复的功能。
3.3.4 聚合

这种模式是我们最常见的,也非常实用,日常 web 应用通常分布在上百个服务器,大者 甚至上千个、上万个服务器。产生的日志,处理起来也非常麻烦。用 flume 的这种组合方式 能很好的解决这一问题,每台服务器部署一个 flume 采集日志,传送到一个集中收集日志的 flume,再由此 flume 上传到 hdfs、hive、hbase 等,进行日志分析。
3.4 Flume 企业开发案例
3.4.1 复制和多路复用
1)案例需求
使用 Flume-1 监控文件变动,Flume-1 将变动内容传递给 Flume-2,Flume-2 负责存储 到 HDFS。同时 Flume-1 将变动内容传递给 Flume-3,Flume-3 负责输出到 Local FileSystem。
2)需求分析:

3)实现步骤:
#创建一个文件夹,用来放置配置文件
mkdir group_01 && cd group_01
#创建配置文件
touch flume01.conf
touch flume02.conf
touch flume03.conf
编辑配置文件 flume01.conf
source: avro | channel: memory _ 2 | sink: avro _ 2
该配置文件通过 taildir 监控一个文件,通过两个 channel 传送到,两个 sink 通过 avro 对应两个 agent
#name
a1.sources = r1
a1.channels = c1 c2
a1.sinks = k1 k2
#source
a1.sources.r1.type = TAILDIR
a1.sources.r1.filegroups = f1
a1.sources.r1.filegroups.f1 = /opt/flume-1.7.0/data/hive.log
a1.sources.r1.positionFile = /opt/flume-1.7.0/data/taildir-position.json
# 将数据流复制给所有 channel(默认的,不写也是可以的)
a1.sources.r1.selector.type = replicating
#channel
a1.channels.c1.type = memory
a1.channels.c1.capacity = 1000
a1.channels.c1.transactionCapacity = 100
a1.channels.c2.type = memory
a1.channels.c2.capacity = 1000
a1.channels.c2.transactionCapacity = 100
#sink
a1.sinks.k1.type = avro
a1.sinks.k1.hostname = hadoop141
a1.sinks.k1.port = 4141
a1.sinks.k2.type = avro
a1.sinks.k2.hostname = hadoop141
a1.sinks.k2.port = 4142
#bind
a1.sources.r1.channels = c1 c2
a1.sinks.k1.channel = c1
a1.sinks.k2.channel = c2
编辑配置文件 flume2.conf
source: avro | channel: memory | sink: hdfs
#name
a2.sources = r1
a2.channels = c1
a2.sinks = k1
#source
a2.sources.r1.type = avro
a2.sources.r1.bind = hadoop141
a2.sources.r1.port = 4141
#channel
a2.channels.c1.type = memory
a2.channels.c1.capacity = 1000
a2.channels.c1.transactionCapacity = 100
#sink
a2.sinks.k1.type = hdfs
a2.sinks.k1.hdfs.path = hdfs://hadoop141:8020/group01/%Y%m%d/%H
#上传文件的前缀
a2.sinks.k1.hdfs.filePrefix = logs-
#是否按照时间滚动文件夹
a2.sinks.k1.hdfs.round = true
#多少时间单位创建一个新的文件夹
a2.sinks.k1.hdfs.roundValue = 1
#重新定义时间单位
a2.sinks.k1.hdfs.roundUnit = hour
#是否使用本地时间戳
a2.sinks.k1.hdfs.useLocalTimeStamp = true
#积攒多少个 Event 才 flush 到 HDFS 一次
a2.sinks.k1.hdfs.batchSize = 1000
#设置文件类型,可支持压缩
a2.sinks.k1.hdfs.fileType = DataStream
#多久生成一个新的文件(30秒,用来测试)
a2.sinks.k1.hdfs.rollInterval = 30
#设置每个文件的滚动大小(块大小)
a2.sinks.k1.hdfs.rollSize = 134217700
#文件的滚动与 Event 数量无关
a2.sinks.k1.hdfs.rollCount = 0
#bind
a2.sources.r1.channels = c1
a2.sinks.k1.channel = c1
编辑配置文件 flume3.conf
source: avro | channel: memory | sink: file_roll
#name
a3.sources = r1
a3.channels = c1
a3.sinks = k1
#source
a3.sources.r1.type = avro
a3.sources.r1.bind = hadoop141
a3.sources.r1.port = 4142
#channel
a3.channels.c1.type = memory
a3.channels.c1.capacity = 1000
a3.channels.c1.transactionCapacity = 100
#sink
a3.sinks.k1.type = file_roll
a3.sinks.k1.sink.directory = /opt/flume-1.7.0/data/
#bind
a3.sources.r1.channels = c1
a3.sinks.k1.channel = c1
4)执行配置文件
avro source 相当于服务端,avro skin 相当于客户端
如果先开启 flume1,日志文件会报错,连接被拒绝,所以一般来说,先开启下游服务
bin/flume-ng agent -c conf -f job/group_01/flume3.conf -n a3
bin/flume-ng agent -c conf -f job/group_01/flume2.conf -n a2
bin/flume-ng agent -c conf -f job/group_01/flume1.conf -n a1
5)查看 hdfs 和本地的文件,并测试插入数据
6)改案例只体现了复制,多路复用需要和拦截器一起使用
3.4.2 负载均衡和故障转移
1)案例需求
使用 Flume1 监控一个端口,其 sink 组中的 sink 分别对接 Flume2 和 Flume3,采用 FailoverSinkProcessor,实现故障转移的功能。

3)实现步骤
#创建一个文件夹,用来放置配置文件
mkdir group_02 && cd group_02
#创建配置文件
touch flume01.conf
touch flume02.conf
touch flume03.conf
编辑配置文件 flume01.conf
source: avro | channel: memory | sink: avro * 2
#name
a1.sources = r1
a1.sinks = k1 k2
a1.channels = c1
a1.sinkgroups = g1
#source
a1.sources.r1.type = netcat
a1.sources.r1.bind = localhost
a1.sources.r1.port = 44444
#channel
a1.channels.c1.type = memory
a1.channels.c1.capacity = 1000
a1.channels.c1.transactionCapacity = 100
#sink
a1.sinks.k1.type = avro
a1.sinks.k1.hostname = hadoop141
a1.sinks.k1.port = 4141
a1.sinks.k2.type = avro
a1.sinks.k2.hostname = hadoop141
a1.sinks.k2.port = 4142
#sink group
a1.sinkgroups.g1.sinks = k1 k2
a1.sinkgroups.g1.processor.type = failover
a1.sinkgroups.g1.processor.priority.k1 = 5
a1.sinkgroups.g1.processor.priority.k2 = 10
a1.sinkgroups.g1.processor.maxpenalty = 10000
#bind
a1.sources.r1.channels = c1
a1.sinks.k1.channel = c1
a1.sinks.k2.channel = c1
编辑配置文件 flume02.conf
source: avro | channel: memory | sink: logger
#name
a2.sources = r1
a2.sinks = k1
a2.channels = c1
#source
a2.sources.r1.type = avro
a2.sources.r1.bind = hadoop141
a2.sources.r1.port = 4141
#channel
a2.channels.c1.type = memory
a2.channels.c1.capacity = 1000
a2.channels.c1.transactionCapacity = 100
#sink
a2.sinks.k1.type = logger
#bind
a2.sources.r1.channels = c1
a2.sinks.k1.channel = c1
编辑配置文件 flume03.conf
source: avro | channel: memory | sink: logger
#配置文件和flume02.conf一致,改一下端口和agent的名字
a3.sources.r1.port = 4142
4)执行配置文件
#启动a3
bin/flume-ng agent -c conf -f job/group_02/flume3.txt -n a3 -Dflume.root.logger=INFO,console
#启动a2
bin/flume-ng agent -c conf -f job/group_02/flume2.txt -n a2 -Dflume.root.logger=INFO,console
#启动a1
bin/flume-ng agent -c conf -f job/group_02/flume1.txt -n a1
5)使用 netcat 工具向本机的 44444 端口发送内容
nc localhost 44444
6)测试
nc 发送数据,观察是哪个 agent 在打印日志
关闭当前 agent,观察是否成功失败转移
负载均衡
负载均衡就是把 Sink groups 的策略改成 load_balance 就可以了
a1.sinkgroups = g1
a1.sinkgroups.g1.sinks = k1 k2
a1.sinkgroups.g1.processor.type = load_balance
a1.sinkgroups.g1.processor.backoff = true
a1.sinkgroups.g1.processor.selector = random
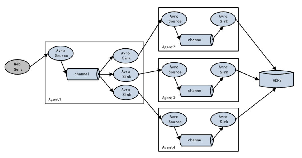
3.4.3 聚合
1)案例需求
hadoop102 上的 Flume-1 监控文件/opt/module/data/group.log,
hadoop103 上的 Flume-2 监控某一个端口的数据流,
Flume-1 与 Flume-2 将数据发送给 hadoop104 上的 Flume-3,Flume-3 将最终数据打印到控 制台。
2)需求分析

3)实现步骤:
#创建一个文件夹,用来放置配置文件
mkdir group_03 && cd group_03
#创建配置文件
touch flume01.conf
touch flume02.conf
touch flume03.conf
编辑配置文件 flume01.conf
source: taildir | channel: memory | sink: avro
#name
a1.sources = r1
a1.sinks = k1
a1.channels = c1
#source
a1.sources.r1.type = TAILDIR
a1.sources.r1.filegroups = f1
a1.sources.r1.filegroups.f1 = /opt/flume-1.7.0/data/flume.log
a1.sources.r1.positionFile = /opt/flume-1.7.0/data/taildir-position2.json
#channel
a1.channels.c1.type = memory
a1.channels.c1.capacity = 1000
a1.channels.c1.transactionCapacity = 100
#sink
a1.sinks.k1.type = avro
a1.sinks.k1.hostname = hadoop143
a1.sinks.k1.port = 4141
#bind
a1.sources.r1.channels = c1
a1.sinks.k1.channel = c1
编辑配置文件 flume02.conf
source: netcat | channel: memory | sink: avro
#name
a2.sources = r1
a2.sinks = k1
a2.channels = c1
#source
a2.sources.r1.type = netcat
a2.sources.r1.bind = localhost
a2.sources.r1.port = 44444
#channel
a2.channels.c1.type = memory
a2.channels.c1.capacity = 1000
a2.channels.c1.transactionCapacity = 100
#sink
a2.sinks.k1.type = avro
a2.sinks.k1.hostname = hadoop143
a2.sinks.k1.port = 4141
#bind
a2.sources.r1.channels = c1
a2.sinks.k1.channel = c1
编辑配置文件 flume03.conf
source: avro | channel: memory | sink: logger
#name
a3.sources = r1
a3.sinks = k1
a3.channels = c1
#source
a3.sources.r1.type = avro
a3.sources.r1.bind = hadoop143
a3.sources.r1.port = 4141
#channel
a3.channels.c1.type = memory
a3.channels.c1.capacity = 1000
a3.channels.c1.transactionCapacity = 100
#sink
a3.sinks.k1.type = logger
#bind
a3.sources.r1.channels = c1
a3.sinks.k1.channel = c1
4)执行配置文件
#a1
bin/flume-ng agent -c conf -f job/group_03/flume1.txt -n a1
#a2
bin/flume-ng agent -c conf -f job/group_03/flume2.txt -n a2
#a3
bin/flume-ng agent -c conf -f job/group_03/flume3.txt -n a3 -Dflume.root.logger=INFO,console
5)测试
向 hadoop141 的/opt/flume-1.7.0/data/flume.log 追加数据
向 hadoop142 的 nc 44444 端口发送消息
观察 hadoop143 的 logger,是否成功集合
6)思考
如果 flume1 和 flume2 的 avro sink 端口不一致,该如何操作
答: flume3 指定两个 avro source 即可
3.5 自定义 Interceptor
1)案例需求
使用 Flume 采集服务器本地日志,需要按照日志类型的不同,将不同种类的日志发往不 同的分析系统。
2)需求分析
在实际的开发中,一台服务器产生的日志类型可能有很多种,不同类型的日志可能需要 发送到不同的分析系统。此时会用到 Flume 拓扑结构中的 Multiplexing 结构,Multiplexing 的原理是,根据 event 中 Header 的某个 key 的值,将不同的 event 发送到不同的 Channel 中,所以我们需要自定义一个 Interceptor,为不同类型的 event 的 Header 中的 key 赋予 不同的值。
在该案例中,我们以端口数据模拟日志,以数字(单个)和字母(单个)模拟不同类型 的日志,我们需要自定义 interceptor 区分数字和字母,将其分别发往不同的分析系统 (Channel)。

3)实现步骤
1.创建一个 maven 项目,并引入以下依赖。
<dependency>
<groupId>org.apache.flume</groupId>
<artifactId>flume-ng-core</artifactId>
<version>1.7.0</version>
</dependency>
2.定义 CustomInterceptor 类并实现 Interceptor 接口。
public class TypeIntercept implements Interceptor {
// 声明一个存放事件的集合
private List<Event> addHeaderEvents;
@Override
public void initialize() {
// 初始化
addHeaderEvents = new ArrayList<>();
}
// 单个事件拦截
@Override
public Event intercept(Event event) {
// 1.获取事件中的头信息
Map<String, String> headers = event.getHeaders();
// 2.获取事件中的body
String body = new String(event.getBody());
// 3.根据body中是否有hello来决定添加怎样的头信息
if (body.contains("hello")) {
headers.put("type", "chen");
} else {
headers.put("type", "zhou");
}
return event;
}
// 批量事件拦截
@Override
public List<Event> intercept(List<Event> list) {
// 1.清空集合
addHeaderEvents.clear();
// 2.遍历events
for (Event event : list) {
// 3.给每一个事件添加头信息
addHeaderEvents.add(intercept(event));
}
return addHeaderEvents;
}
@Override
public void close() {
}
public static class Builder implements Interceptor.Builder {
@Override
public Interceptor build() {
return new TypeIntercept();
}
@Override
public void configure(Context context) {
}
}
}
3.打 jar 包并上传到 flume 的 lib 文件夹下面
4.编辑 flume 配置文件
在 hadoop141 上面编辑配置文件 flume1.conf
source: netcat | channel: memory | sink: avro * 2
#name
a1.sources = r1
a1.sinks = k1 k2
a1.channels = c1 c2
#source
a1.sources.r1.type = netcat
a1.sources.r1.bind = localhost
a1.sources.r1.port = 44444
#interceptor
a1.sources.r1.interceptors = i1
a1.sources.r1.interceptors.i1.type = com.cssl.intercept.TypeIntercept$Builder
#channel selector
a1.sources.r1.selector.type = multiplexing
a1.sources.r1.selector.header = type
a1.sources.r1.selector.mapping.chen = c1
a1.sources.r1.selector.mapping.zhou = c2
#channel
a1.channels.c1.type = memory
a1.channels.c1.capacity = 1000
a1.channels.c1.transactionCapacity = 100
a1.channels.c2.type = memory
a1.channels.c2.capacity = 1000
a1.channels.c2.transactionCapacity = 100
#sink
a1.sinks.k1.type = avro
a1.sinks.k1.hostname = hadoop142
a1.sinks.k1.port = 4141
a1.sinks.k2.type = avro
a1.sinks.k2.hostname = hadoop143
a1.sinks.k2.port = 4141
#bind
a1.sources.r1.channels = c1 c2
a1.sinks.k1.channel = c1
a1.sinks.k2.channel = c2
在 hadoop142 上面编辑配置文件 flume2.conf
source: avro | channel: memory | sink: logger
#name
a2.sources = r1
a2.sinks = k1
a2.channels = c1
#source
a2.sources.r1.type = avro
a2.sources.r1.bind = hadoop142
a2.sources.r1.port = 4141
#channel
a2.channels.c1.type = memory
a2.channels.c1.capacity = 1000
a2.channels.c1.transactionCapacity = 100
#sink
a2.sinks.k1.type = logger
#bind
a2.sources.r1.channels = c1
a2.sinks.k1.channel = c1
在 hadoop143 上面编辑配置文件 flume3.conf
source: avro | channel: memory | sink: logger
#name
a3.sources = r1
a3.sinks = k1
a3.channels = c1
#source
a3.sources.r1.type = avro
a3.sources.r1.bind = hadoop143
a3.sources.r1.port = 4141
#channel
a3.channels.c1.type = memory
a3.channels.c1.capacity = 1000
a3.channels.c1.transactionCapacity = 100
#sink
a3.sinks.k1.type = logger
#bind
a3.sources.r1.channels = c1
a3.sinks.k1.channel = c1
5.执行配置文件
avro source 相当于服务端,需要先启动,监听的是本机端口
#a3
bin/flume-ng agent -c conf -f job/intercept/flume3.conf -n a3 -Dflume.root.logger=INFO,console
#a2
bin/flume-ng agent -c conf -f job/intercept/flume2.conf -n a2 -Dflume.root.logger=INFO,console
#a1
bin/flume-ng agent -c conf -f job/intercept/flume1.conf -n a1
6.测试
按照拦截器和多路复用的策略,向 hadoop141 的 nc 44444 端口发送消息
观察 hadoop142,hadoop143 上的 logger,是否成功多路复用
3.6 自定义 Source
1)介绍
Source 是负责接收数据到 Flume Agent 的组件。Source 组件可以处理各种类型、各种 格式的日志数据,包括 avro、thrift、exec、jms、spooling directory、netcat、sequence generator、syslog、http、legacy。官方提供的 source 类型已经很多,但是有时候并不能 满足实际开发当中的需求,此时我们就需要根据实际需求自定义某些 source。
官方也提供了自定义 source 的接口:
https://flume.apache.org/FlumeDeveloperGuide.html#source 根据官方说明自定义 MySource 需要继承 AbstractSource 类并实现 Configurable 和 PollableSource 接口。
实现相应方法:
getBackOffSleepIncrement()//暂不用
getMaxBackOffSleepInterval()//暂不用
configure(Context context)//初始化
context(读取配置文件内容)
process()//获取数据封装成 event 并写入 channel,这个方法将被循环调用。
使用场景:读取 MySQL 数据或者其他文件系统。
2)需求
使用 flume 接收数据,并给每条数据添加前缀,输出到控制台。前缀可从 flume 配置文 件中配置。

3)分析

4)编写代码 (循环打印从配置文件中读取的属性)
public class MySource extends AbstractSource implements Configurable, PollableSource {
// 定义全局的前缀和后缀
private String prefix;
private String suffix;
@Override
public void configure(Context context) {
// 读取配置信息给前后缀赋值
prefix = context.getString("prefix");
suffix = context.getString("suffix", "atguigu");
}
/**
* @Description 1. 接收数据(for循环造数据) 2. 封装为事件 3. 将事件传给channel
* @Author chen
* @Date 2021/8/6 11:30
*/
@Override
public Status process() throws EventDeliveryException {
Status status = null;
try {
// 1.接收数据
for (int i = 0; i < 5; i++) {
// 2.构建事件对象
SimpleEvent event = new SimpleEvent();
// 3.给event body赋值
event.setBody((prefix + "--" + i + "--" + suffix).getBytes());
// 4.减事件传给channel
getChannelProcessor().processEvent(event);
status = Status.READY;
// 休息一会
TimeUnit.SECONDS.sleep(2);
}
} catch (Exception e) {
e.printStackTrace();
status = Status.BACKOFF;
}
return status;
}
@Override
public long getBackOffSleepIncrement() {
return 0;
}
@Override
public long getMaxBackOffSleepInterval() {
return 0;
}
}
5)打成 jar 包上传到 flume 的 lib 目录
6)编写配置文件 (prefix 没有默认值,suffix 有默认值)
# Name the components on this agent
a1.sources = r1
a1.sinks = k1
a1.channels = c1
# Describe/configure the source
a1.sources.r1.type = com.cssl.source.MySource
a1.sources.r1.prefix = chen
# a1.sources.r1.suffix = student
# Describe the sink
a1.sinks.k1.type = logger
# Use a channel which buffers events in memory
a1.channels.c1.type = memory
a1.channels.c1.capacity = 1000
a1.channels.c1.transactionCapacity = 100
# Bind the source and sink to the channel
a1.sources.r1.channels = c1
a1.sinks.k1.channel = c1
7)执行配置文件并测试
bin/flume-ng agent -c conf -f job/mysource.conf -n a1 -Dflume.root.logger=INFO,console
3.7 自定义 Sink
1)介绍
Sink 不断地轮询 Channel 中的事件且批量地移除它们,并将这些事件批量写入到存储 或索引系统、或者被发送到另一个 Flume Agent。
Sink 是完全事务性的。在从 Channel 批量删除数据之前,每个 Sink 用 Channel 启动一 个事务。批量事件一旦成功写出到存储系统或下一个 Flume Agent,Sink 就利用 Channel 提 交事务。事务一旦被提交,该 Channel 从自己的内部缓冲区删除事件。
Sink 组件目的地包括 hdfs、logger、avro、thrift、ipc、file、null、HBase、solr、 自定义。官方提供的 Sink 类型已经很多,但是有时候并不能满足实际开发当中的需求,此 时我们就需要根据实际需求自定义某些 Sink。
官方也提供了自定义 sink 的接口:
https://flume.apache.org/FlumeDeveloperGuide.html#sink 根据官方说明自定义 MySink 需要继承 AbstractSink 类并实现 Configurable 接口。
实现相应方法:
configure(Context context)//初始化 context(读取配置文件内容)
process()//从 Channel 读取获取数据(event),这个方法将被循环调用
使用场景:读取 Channel 数据写入 MySQL 或者其他文件系统。
2)需求
使用 flume 接收数据,并在 Sink 端给每条数据添加前缀和后缀,输出到控制台。前后 缀可在 flume 任务配置文件中配置
流程分析:

3)编写代码
public class MySink extends AbstractSink implements Configurable {
// 获取logger对象
private Logger logger = LoggerFactory.getLogger(MySink.class);
// 定义两个属性,前后缀
private String prefix;
private String suffix;
/**
* @Description 1.获取channel 2.从channel获取事务以及数据 3.发送数据
* @Author chen
* @Date 2021/8/6 15:56
*/
@Override
public Status process() throws EventDeliveryException {
// 1.定义返回值
Status status = null;
// 2.获取channel
Channel channel = getChannel();
// 3.从channel获取事务
Transaction tx = channel.getTransaction();
// 4.开启事务
tx.begin();
try {
// 5.从channel获取数据
Event event = channel.take();
if (event != null) {
// 6.处理事件
String body = new String(event.getBody());
logger.info(prefix + "--" + body + "--" + suffix);
}
// 7.提交事物
tx.commit();
// 8.成功提交,修改状态信息
status = Status.READY;
} catch (ChannelException e) {
e.printStackTrace();
// 9.提交失败
tx.rollback();
status = Status.BACKOFF;
} finally {
// 11.关闭事务
tx.close();
}
// 12.返回状态信息
return status;
}
@Override
public void configure(Context context) {
// 读取配置文件给前后缀赋值
prefix = context.getString("prefix");
suffix = context.getString("suffix", "atguigu");
}
}
4)打成 jar 包上传到 flume 的 lib 目录
5)编写配置文件 mysink.conf
# Name the components on this agent
a1.sources = r1
a1.sinks = k1
a1.channels = c1
# Describe/configure the source
a1.sources.r1.type = netcat
a1.sources.r1.bind = localhost
a1.sources.r1.port = 44444
# Describe the sink
a1.sinks.k1.type = com.cssl.sink.MySink
a1.sinks.k1.prefix = start
a1.sinks.k1.suffix = end
# Use a channel which buffers events in memory
a1.channels.c1.type = memory
a1.channels.c1.capacity = 1000
a1.channels.c1.transactionCapacity = 100
# Bind the source and sink to the channel
a1.sources.r1.channels = c1
a1.sinks.k1.channel = c1
6)执行配置文件
bin/flume-ng agent -c conf -f job/mysink.conf -n a1 -Dfme.root.logger=INFO,console
7)测试
开启 nc localhost 44444 发送消息,观察控制台打印日志
4 Flume 对接 Kafka
4.1 kafka-sink
需求: kafka 连接 flume,即 kafka-sink
1.编写配置文件 flume-kafka.conf
source: netcat | channel: memory | sink: kafka
#name
a1.sources = r1
a1.sinks = k1
a1.channels = c1
#source
a1.sources.r1.type = netcat
a1.sources.r1.bind = localhost
a1.sources.r1.port = 44444
#sink
a1.sinks.k1.type = org.apache.flume.sink.kafka.KafkaSink
a1.sinks.k1.kafka.topic = first
a1.sinks.k1.kafka.bootstrap.servers = hadoop141:9092,hadoop142:9092,hadoop143:9092
a1.sinks.k1.kafka.flumeBatchSize = 20
a1.sinks.k1.kafka.producer.acks = 1
a1.sinks.k1.kafka.producer.linger.ms = 1
# Use a channel which buffers events in memory
a1.channels.c1.type = memory
a1.channels.c1.capacity = 1000
a1.channels.c1.transactionCapacity = 100
#bind
a1.sources.r1.channels = c1
a1.sinks.k1.channel = c1
2.启动 kafka 消费者
bin/kafka-console-consumer.sh --zookeeper hadoop141:2181 --topic first
3.启动 flume
bin/flume-ng agent -c conf -f job/flume-kafka.conf -n a1
4.启动 netcat 发送消息,并观察 kafka 消费者是否能正常消费
nc localhost 44444
4.2 flume 拦截器 topic 分类
需求: 编写 flume 拦截器,将不同的消费分类发送给不同 topic
1.编写拦截器
public class TopicIntercept implements Interceptor {
private List<Event> events;
@Override
public void initialize() {
events = new ArrayList<>();
}
@Override
public Event intercept(Event event) {
Map<String, String> headers = event.getHeaders();
String body = new String(event.getBody());
if (body.contains("hello")) {
headers.put("topic", "first");
} else {
headers.put("topic", "second");
}
return event;
}
@Override
public List<Event> intercept(List<Event> list) {
events.clear();
for (Event event : list) {
events.add(intercept(event));
}
return events;
}
@Override
public void close() {
}
public static class Builder implements Interceptor.Builder {
@Override
public Interceptor build() {
return new TopicIntercept();
}
@Override
public void configure(Context context) {
}
}
}
2.打成 jar 包上传到 flume 的 lib 目录
3.编写 flume 配置文件
#name
a1.sources = r1
a1.sinks = k1
a1.channels = c1
#source
a1.sources.r1.type = netcat
a1.sources.r1.bind = localhost
a1.sources.r1.port = 44444
#interceptor
a1.sources.r1.interceptors = i1
a1.sources.r1.interceptors.i1.type = com.cssl.intercept.TopicIntercept$Builder
#sink
a1.sinks.k1.type = org.apache.flume.sink.kafka.KafkaSink
a1.sinks.k1.kafka.topic = first
a1.sinks.k1.kafka.bootstrap.servers = hadoop141:9092,hadoop142:9092,hadoop143:9092
a1.sinks.k1.kafka.flumeBatchSize = 20
a1.sinks.k1.kafka.producer.acks = 1
a1.sinks.k1.kafka.producer.linger.ms = 1
#channel
a1.channels.c1.type = memory
a1.channels.c1.capacity = 1000
a1.channels.c1.transactionCapacity = 100
#bind
a1.sources.r1.channels = c1
a1.sinks.k1.channel = c1
4.开启两个 kafka 消费者(first 和 second)
#first
bin/kafka-console-consumer.sh --zookeeper hadoop141:2181 --topic first
#second
bin/kafka-console-consumer.sh --zookeeper hadoop141:2181 --topic second
5.开启 flume
bin/flume-ng agent -c conf -f job/flume-type-kafka.conf -n a1
6.开启 netcat 发送消息,观察两个 kafka 的消费情况
nc localhost 44444
7.根据拦截器规则,含有 hello 的字符串会进入 first topic,其他的则会进入 second topic
注意: 只有 kafka sink 才可以这样使用,并且 event 头信息的 key 必须是 topic